4月29日晚,中国银行(以下简称“中行”)再次发布关于“原油宝”产品情况的说明。说明称,“本着法治化、市场化和实事求是、客观公正的原则,目前中行正积极研究并争取尽快拿出回应客户合理诉求的意见。与此同时,中行继续与客户保持诚挚沟通协商,始终与客户站在一起,尽最大努力保护客户的合法权益,切实承担社会责任。”记者了解到,截至目前,在客户保证金之外,中行尚未对“原油宝”投资者追缴欠款。另外,目前部分投资者的投诉得到了来自监管部门的反馈。
中行还表示,已委托律师正式向CME发函,敦促其调查4月21日原油期货市场价格异常波动的原因。受到此次“原油宝”事件波及,多家银行目前已经全线暂停账户商品开仓业务。多家机构和业内人士也对未来原油价格走势做出风险提示,目前并不排除在短期内再次出现极端油价的可能性,对于风险偏好比较低的投资者而言,现在并非抄底的最好时机。
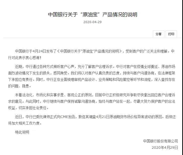
中行:积极研究并争取尽快拿出回应客户合理诉求的意见
此次是自“原油宝”事件发生后,中行就此事发布的第三次说明,说明全文如下:

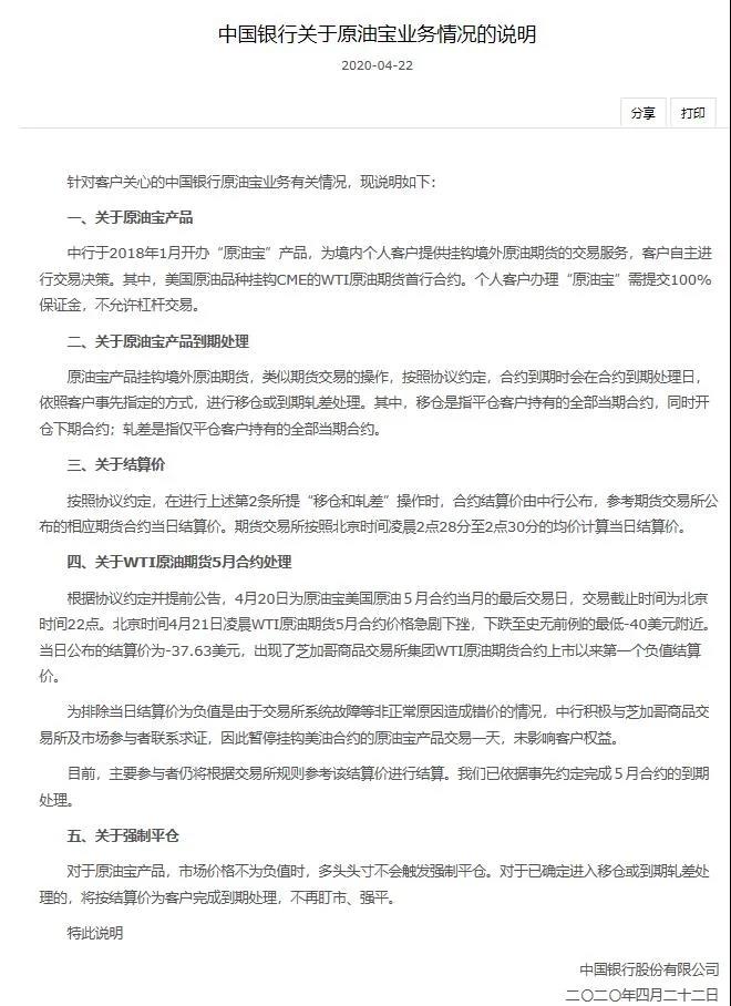
此前,中行分别在4月22日和4月24日发布相关说明


中行“原油宝”事件发生后,不少投资者和业内人士对中行相关产品的设计机制、风险控制以及投资者适当性管理等提出质疑。在29日晚的说明中,中行表示,近期中行通过各种方式倾听客户心声,充分了解客户合理诉求。中行对客户在疫情全球蔓延、原油市场剧烈波动情况下发生的损失“原油宝”冲击波:中行推动CME调查,监管反馈投诉,多家银行暂停交易,感同身受。我们将以对客户认真负责的态度,持续与客户沟通协商,在法律框架下承担应有责任。同时,中行正在全面梳理审视产品设计、业务策略和风险管控等环节和流程,深入查找存在的问题、隐患。
中行还表示,本着法治化、市场化和实事求是、客观公正的原则,目前中行正积极研究并争取尽快拿出回应客户合理诉求的意见。与此同时,中行继续与客户保持诚挚沟通协商,始终与客户站在一起,尽最大努力保护客户的合法权益,切实承担社会责任。
一位投资者对记者表示,“原油宝”事件之后,中行已经专门安排了一名支行的工作人员来对接他,有任何进展随时与他进行沟通。另据《经济参考报》记者采访了解到,截至目前,在客户保证金之外,中行尚未对“原油宝”投资者追缴欠款。

此前,多个投资者已将中行诉至银保监会及各地监管分局,记者从投资者处了解到,目前部分人得到了来自监管部门的反馈。

中行已委托律师正式向CME发函
4月24的说明中,中行称,针对“原油宝”产品挂钩WTI 5月合约负结算价格事宜,中行持续与市场相关机构沟通,就4月20日市场异常表现进行交涉。而在此次最新发布的29日说明中,中行明确表示,在近日,中行已委托律师正式向CME发函,敦促其调查4月21日原油期货市场价格异常波动的原因。后续还将加大相关工作力度。
4月15日,芝加哥商品交易所(CME)发布测试公告称,最近的市场事件增加了某些NYMEX能源期货合约可能以负或零交易价格交易结算的可能性,并且这些期货合约的期权可能以负或零的行权价列出。如果发生这种情况,所有交易和清算系统将继续正常运行。
北京时间4月21日凌晨2点后,WTI原油期货5月合约价格急剧下挫,跌至史无前例的最低-40美元/桶附近。CME公布官方结算价-37.63美元/桶,这也是原油宝美国原油2005合约到期平仓的结算价。
此前,有业内专家表示,这个价格是极端中的极端,不排除人为操纵的可能。CME作出这样的决定值得质疑,认为中行可保留追索的权利。不过,也有业内人士表示,中行与CME或者其经纪机构交涉难度会很大,交易所是按照规则和流程在执行。除非美国商品期货交易委员会(CFTC)或美国国会觉得有操纵价格嫌疑,予以听证调查。
多家银行全线叫停账户商品开仓业务
中国银行原油宝事件还未平息,多家银行已宣布暂停多个包括原油在内的账户商品开仓业务。
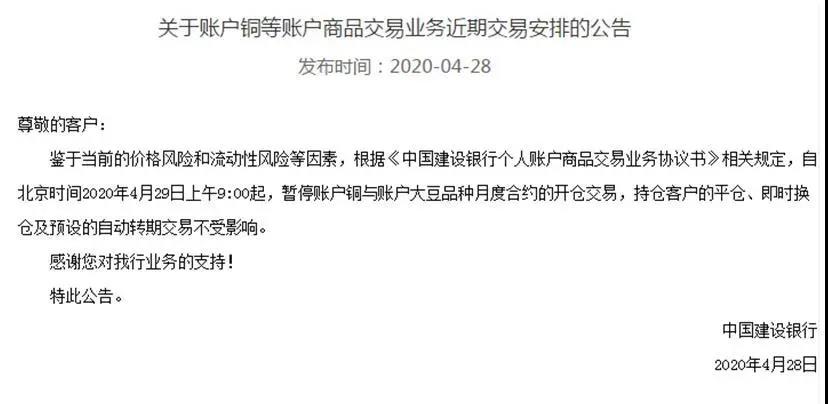
4月28日原油平仓价是什么意思,中国建设银行发布公告称,鉴于当前的价格风险和流动性风险等因素,自北京时间2020年4月29日上午9:00起,暂停账户铜与账户大豆品种月度合约的开仓交易,持仓客户的平仓、即时换仓及预设的自动转期交易不受影响。


而在此之前的4月22日,中国建设银行就已暂停账户原油Brent与账户原油WTI品种月度合约的开仓交易。并且同步公告称,有权调整账户商品交易业务合约的到期处理时间和处理规则,对客户到期未平仓持仓进行现金结算。
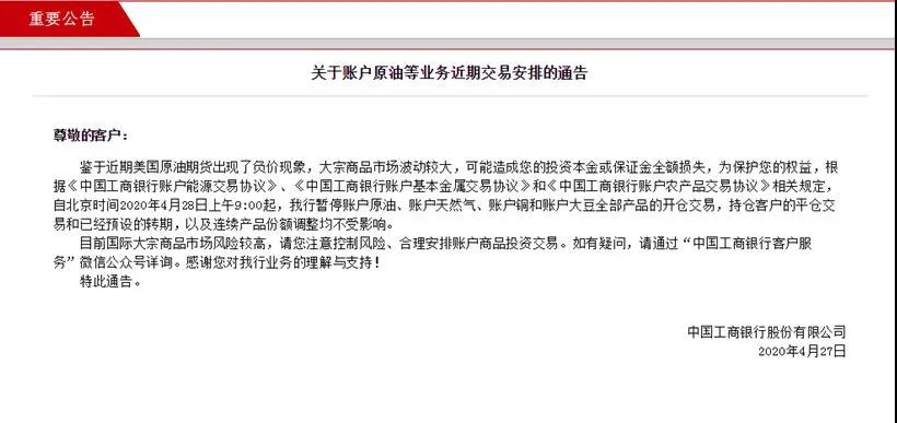
4月27日,中国工商银行发布公告称,为保护投资者权益,自北京时间2020年4月28日上午9﹕00起,该行暂停账户原油、账户天然气、账户铜和账户大豆全部产品的开仓交易,持仓客户的平仓交易和已经预设的转期,以及连续产品份额调整均不受影响。

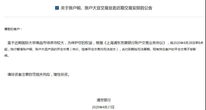
同日,浦发银行也发布公告称,自2020年4月28日早8点起,该行暂停账户铜、账户大豆产品的开仓交易(市价、挂单开仓交易均无法成交),合约到期后无法展期。现有持仓客户的平仓交易不受影响。 此前浦发银行于4月23日发布公告自4月24日起暂停账户原油产品的开仓交易。

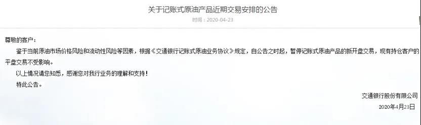
4月23日,交通银行也暂停了记账式原油产品的新开盘交易。

业内人士指出,包括中行“原油宝”在内,账户商品业务属于衍生产品交易业务,具有信用、利率、市场、操作等多重风险,一旦金融衍生品发生风险,不仅会损害用户的利益,还可能会引起市场动荡,下一步或迎来更严格监管。
提示风险 负油价再次出现几率如何?
在全线叫停账户商品开仓业务的同时,即将于5月13日到期的WTI原油期货6月合约价格走势也备受市场关注,多个银行对此做出风险提示。
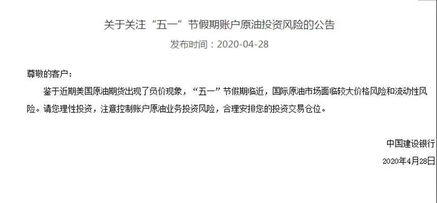
4月28日,中国建设银行发布公告称:鉴于近期美国原油期货出现了负价现象,“五一”节假期临近,国际原油市场面临较大价格风险和流动性风险。请您理性投资,注意控制账户原油业务投资风险,合理安排您的投资交易仓位。

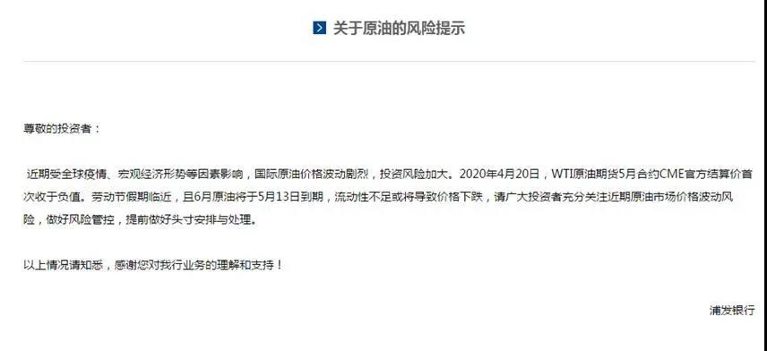
同日浦发银行也公告称:劳动节假期临近,且6月原油将于5月13日到期,流动性不足或将导致价格下跌,请广大投资者充分关注近期原油市场价格波动风险,做好风险管控,提前做好头寸安排与处理。

当前是否是抄底的好时机?
中国油气智库联盟专家刘满平认为,基于上半年油价的不确定性,后市布伦特和WTI原油期货主力合约可能还会创新低,再加上5月份面临的仓储问题在6月份依然存在,市场预期还是比较恐慌,对于风险偏好比较低的投资者而言,不建议急于抄底,现在还不是最好的时机,可以等到下半年再看看。
油价负值,再次出现的几率如何?
刘满平介绍说,对于社会大众而言,负油价感觉也许是种很怪异的事情。但在期货投资领域早已“司空见惯”,这类现象一般被称为“空逼多”。这在美国期货市场其他大宗货物合约领域已经发生了很多次。我国曾经在棕榈油、咖啡等小宗商品期货市场上也出现过。不过,即使期货市场出现油价负值,现货贸易是不会出现“负油价”这种现象的,甚至也不可能出现“零油价”。
从目前判断,刘满平认为,只要目前美国监管机制还认同CME相关报价规则调整,再加上储存和运费高于油价,理论上不排除还会出现此类事件。
厦门大学经济学院教授孙传旺表示,对于未来油价的判断可能应该看三个因素。第一,取决于“欧佩克+”减产规模是否会扩大并持续下去,虽然在供过于求的情况下削减产量对于各方来说都是一个有效且直接的方式,但在目前合作机制下的多方博弈很难摆脱“囚徒困境”的结果。第二,要看需求复苏的预期,特别是在有效减产很难彻底实现、且全球石油库存接近饱和的情况下,经济早日结束停摆将会对原油需求形成一个实质性的提振。第三,资本市场对油价起到一定推波助澜作用,期货的金融属性在短期将加剧油价的风险和不确定性,不排除在短期再次出现极端油价的可能。



