购买股票需要完成开户、资金准备、选股、交易及后续管理等步骤,以下是详细操作指南,结合最新规则(截至2025年8月):
一、开立证券账户(必备前提)
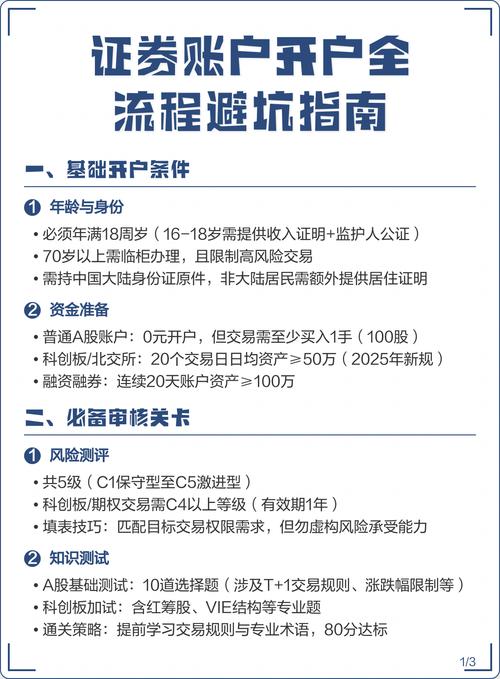
1. 开户条件
- 年龄要求:年满18周岁可独立开户;16~18周岁需提供收入证明;70周岁以上需到营业部办理。
- 材料准备:大陆居民需身份证(有效期>6个月)、一类银行卡(用于大额转账)、手机号。
- 权限开通:
- 创业板:需2年交易经验。
- 科创板/沪港通:需2年经验+近20个交易日日均资产≥50万。
2. 开户流程
- 线上开户:通过券商APP上传证件、视频验证、签署协议股票交易全流程指南,含开户、资金准备及选股等关键步骤,全程约10分钟。
- 线下开户:携带材料到营业部办理,仅限交易时段(工作日9:30~15:00)。
二、资金准备与转入
1. 银证关联:开户时绑定银行卡,开通第三方存管(银行与证券账户资金互转通道)。
2. 转入资金:
- 登录券商APP → 选择“银证转账” → 输入金额 → 从银行账户转入证券账户。
- 注意:转账需在交易时段内(9:00~15:00)股市的钱怎么提现,资金实时到账。
三、选择股票:研究与分析
- 基本面分析:查看公司财报(营收、利润)、行业地位、政策影响(如新能源、芯片产业扶持)。
- 技术面分析:通过K线图、均线系统判断趋势,结合成交量变化。
- 市场动态:关注热点板块(如2025年AI算力、稀土材料应用)、龙虎榜资金动向。
- 风险分散:避免单只股票重仓,建议配置不同行业(如科技+消费)。
四、下单交易:操作步骤

1. 登录交易平台:打开券商APP(如华泰、中信)或电脑端软件。
2. 输入交易指令:
- 股票代码:如贵州茅台()、寒武纪()。
- 委托类型:
- 市价单:即时按当前价成交(速度快,适合波动小时)。
- 限价单:设定目标价(如≤100元),达到价格才成交。
- 数量:A股最小单位1手(100股),卖出可零股。
3. 风险控制(可选):
- 设置止损/止盈位(如股价跌至成本-5%自动卖出)。
4. 确认下单:核对信息后提交,需输入交易密码或生物验证。
规则类型具体要求
交易时间工作日9:30~11:30、13:00~15:00(集合竞价:9:15~9:25)911。
T+1制度当日买入的股票,次日(T+1)才能卖出;卖出资金当日可再买入,但提现需T+1911。
涨跌幅限制主板/中小板:10%;科创板/创业板:20%;ST股:5%910。
费用佣金(0.02%~0.3%)、印花税(0.05%,卖出时收)、过户费(0.001%)34。
策略类型适用场景风险等级案例
价值投资长期持有低估蓝筹股低高分红、低市盈率银行股
成长投资布局高增长行业(如AI芯片)高寒武纪()、中芯国际
趋势投资跟随技术指标追涨杀跌中高热门ETF(半导体ETF、科创50)1011。
️ 五、交易规则与费用
规则类型 具体要求
交易时间 工作日9:30~11:30、13:



